Skip to content

Sampling Process Diagnostics

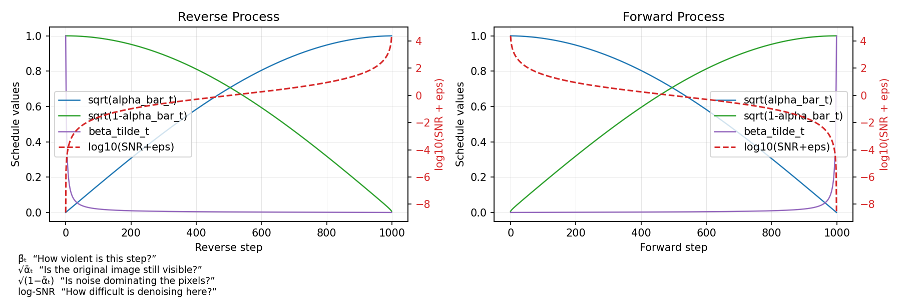
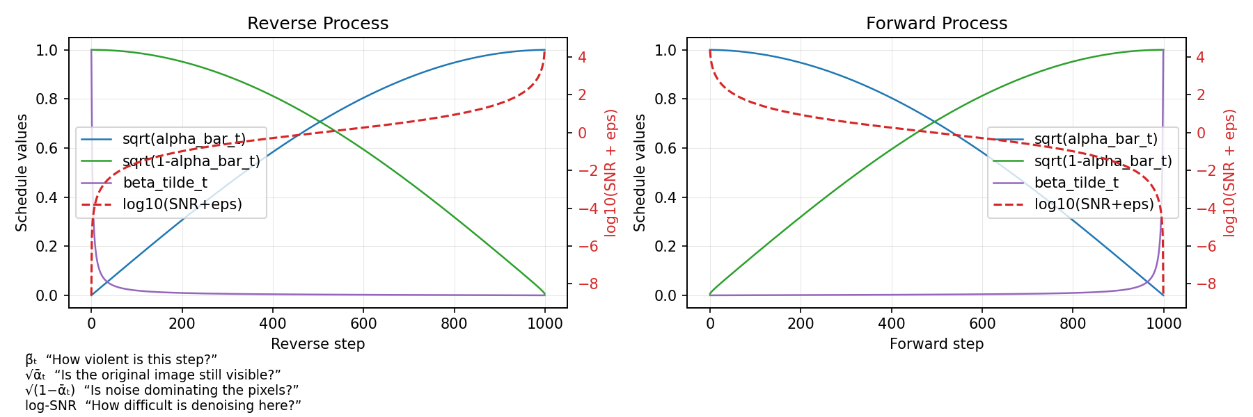
Current validation sampling uses a cosine-guided noise schedule.

Logged diagnostics include:
- intermediate denoising frames
- MAE vs reverse denoising step (using per-step x0 prediction)
- diffusion schedule profiles (sqrt(alpha_bar_t), sqrt(1-alpha_bar_t), beta_tilde_t, log10(SNR+eps))

Observed DDPM tradeoff:
- many early steps remain highly noisy
- compute is spent on low-visual-information stages

Current DDIM status:
- DDIM sampling works for validation and inference and gives the intended compute/fidelity tradeoff.
- In current qualitative checks, 50 DDIM steps is the practical minimum that still gives acceptable results; use more steps when visual fidelity matters more than runtime.

Potential improvement directions:
- alternate schedules
- parameterization choices (x0 vs epsilon)

Intermediate reconstructions over the denoising path:
intermediate_steps

MAE trend across intermediate denoising steps:
mae_vs_intermediate

Implemented schedule options in code:
- linear
- cosine
- quadratic
- sigmoid

Example schedule profile image:
noise_schedules